Knapp drei Monate nachdem die New York Times enthüllt hatte, dass die Gates-Stiftung beschlossen hatte, die Verbindungen zu dem philanthropischen Berater Arabella Advisors zu kappen , der ein weitverzweigtes Netzwerk von gemeinnützigen Organisationen aufgebaut hatte , darunter der New Venture Fund (NVF), der Sixteen Thirty Fund, der Hopewell Fund und der Windward Fund , die weiterhin Operationen im Stil einer Farbrevolution gegen Präsident Trump durchführen, um die populistische Bewegung mithilfe des Protest-Industrie-Komplexes zu zerschlagen , gibt es nun Neuigkeiten darüber, dass die mächtige linksextreme philanthropische Beratungsfirma, die Gelder für abtrünnige progressive Milliardäre oder deren Stiftungen verwaltet , in ein neues Vehikel integriert wird .
Arabella Advisors ist Geschichte . Die einflussreiche, progressive philanthropische Beratungsfirma existiert nicht mehr“, schrieb Teddy Schleifer, Reporter der New York Times , auf X und fügte hinzu: „Stattdessen investieren die von Arabella verwalteten Fonds in ein neues Vehikel, das die Dienstleistungen von Arabella intern für jeden einzelnen Fonds bereitstellt. Und Arabella Advisors wird nicht mehr existieren .“
Schleifer wies auf eine Pressemitteilung hin , in der es heißt, dass Sunflower Services , eine neu gegründete Public Benefit Corporation, die von NVF mit Unterstützung der Windward und Hopewell Funds unterstützt wird, das Geschäft mit fiskalischen Sponsoring-Dienstleistungen von Arabella Advisors übernommen hat .
„ Arabella Advisors wird den Geschäftsbetrieb einstellen , und Sunflower Services wird die Kontinuität für Kunden und Mitarbeiter gewährleisten“, heißt es in der Pressemitteilung.
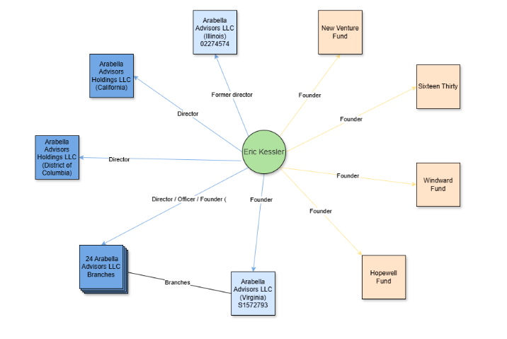
Im Zuge der Vereinbarung werden Arabellas operative Infrastruktur und Mitarbeiter an Sunflower übertragen . Sunflower wird künftig administrative und operative Dienstleistungen für NVF, Windward, Hopewell und zahlreiche weitere gemeinnützige Projekte erbringen. Die gemeinnützigen Organisationen verwalteten im vergangenen Jahr über 1,179 Milliarden US-Dollar in fast 200 Projekten .
Unternehmensstruktur von Arabella Advisors LLC – Virginia
Die oben genannten gemeinnützigen Organisationen fungieren als Finanzträger für Hunderte von politischen und aktivistischen Gruppen .
Arabella Advisors Netzwerk
Obwohl Arabella Neutralität für sich beansprucht , zeigen überwältigende Beweise von Peter Schweizer und Seamus Bruner vom Government Accountability Institute, dass über das Arabella-Netzwerk einige dieser Gelder Organisationen unterstützt haben, die mit linken, antikapitalistischen, polizeifeindlichen, antiisraelischen und mitunter auch antiamerikanischen Agenden in Verbindung stehen.
Diese Soros Bande wird noch als die kriminellsten Terrorissten in die Geschichte eingehen.
Die Spender des Arabella-Netzwerks ausfindig zu machen, ist schwierig. Laut der New York Times hat die Gates-Stiftung seit 2008 jedoch 450 Millionen Dollar in das Netzwerk investiert , die wiederum Gelder an andere gemeinnützige Organisationen weiterleiteten, von radikalen linken Klimagruppen bis hin zu Abtreibungsinitiativen, und sogar zur Unterstützung des permanenten Protestkomplexes gegen Präsident Trump.
Der Tag wird kommen wo man diesen Völkermörder aufhängen wird!
X-Nutzer Bad Kitty Unleashed bemerkte: „ Arabella reorganisiert sich. Warum? Weil jetzt jeder weiß, dass Arabella die Gelder für die Partner der Soros Democracy Alliance verwaltet. Screenshot – Dokument der Soros Democracy Alliance. Die Fonds Sixteen Thirty und New Venture gehören zu Arabella. Sie sammeln und verteilen die Gelder. Jedes Justizministerium mit etwas Verstand würde das beobachten .“
Die gemeinnützige Welt befindet sich im Chaos:
- „Panik bricht aus“: Gemeinnütziger Sektor durch 419%igen Anstieg der Arbeitsplatzverluste und Einfrieren der Mittelvergabe schwer getroffen
„ Wenn man die milliardenschweren NGO-Netzwerke genauer unter die Lupe nimmt, geraten sie in Panik . Wir erleben die Panik live mit – Wegwerfhandys, Anwaltskanzleien und Rückzugserklärungen. Das bestätigt unsere Recherche. Wenn man den Geldströmen folgt, sprechen die Fakten lauter als jede Propaganda“, sagte Seamus Bruner kürzlich.
Hmm.
- Ab wann wird das zu Hochverrat?
Bruner informierte Präsident Trump kürzlich im nationalen Fernsehen über das Arabella-Problem.
Darüber hinaus gibt es Hinweise darauf, dass NVF und Windward durch erhebliche finanzielle Zuwendungen mit der antikapitalistischen Gruppe Alliance for Global Justice (AFGJ) verbunden sind.
Die Verbindungen von AFGJ zur Tides Foundation, zum Tides Center, zu Open Societies, zu Arabella Advisors und anderen sind beunruhigend und unterstützen den Protestindustriekomplex gegen Trump.
Es besteht der Verdacht, dass AFGJ Verbindungen zu ausländischen Einflussoperationen in Lateinamerika haben könnte. Doch die Trump-Regierung schaut weg und konzentriert sich auf die Antifa.












